
Shenzhen Just Motion Control electromechanics co., ltd
0755-26509689
P02-14
Velocity
integral
constant 2
10-51200
2000
▸ Gain during exercise.
▸ Integral time constant of speed regulator. The
smaller the setting value, the faster the integral
speed and the greater the stiffness. If it is too
small, it is easy to produce vibration and noise.
▸ Reduce the value of this parameter as much as
possible when the system does not oscillate.
▸ This parameter is for steady state response.
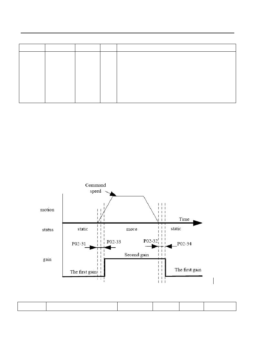
7.3.2 gain switching
The gain switching function can be triggered by the internal status of the servo or by the external DI port and is only
active in position control and speed control modes. Gain switching is used to:
Switch to a lower gain when the motor is at rest (servo enabled) to suppress vibration;
Switch to a higher gain when the motor is running (servo enabled) to shorten the positioning time;
switch to a higher gain in a motor run state to obtain better command following performance;
Depending on the use case, an external signal is used to switch between different gain settings.
Related parameters
parameter Name
setting
68
factory Unit of Effective



















































































































































































































