
Shenzhen Just Motion Control electromechanics co., ltd
0755-26509689
In the monitoring and parameter interface, press and hold the UP/DOWNkey to quickly flip.
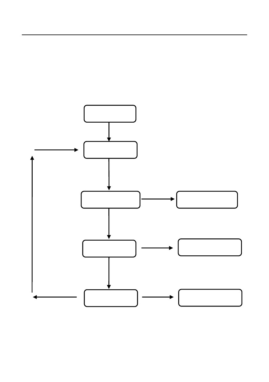
5.2 Operation mode switching process
JAND_P28 series AC servo has four function modes, namely status display mode, monitoring mode, parameter
setting mode and auxiliary mode. The switching process between them is as follows:
power-on
Automatically enter
run
(Status Display
Press theM
button
d00.C.PU
Press and
Monitoring
Press theM
button
P00-00
Press and
parameter
Press theM
button
Press theM
F01.JoG
Press and holdENT
Auxiliary Mode
Note: After entering the mode setup by pressingthe ENT key, you can exit the mode selection by pressing theM key
39



















































































































































































































