- You are here:
- AM.CO.ZABuythisCNC Utilities Homepage
- EasyRoute-CNC-Router
- EasyRoute CNC Control Panel Manufacture Manual.pdf
- Page 91 of 114

Specialized Concentrated Focused
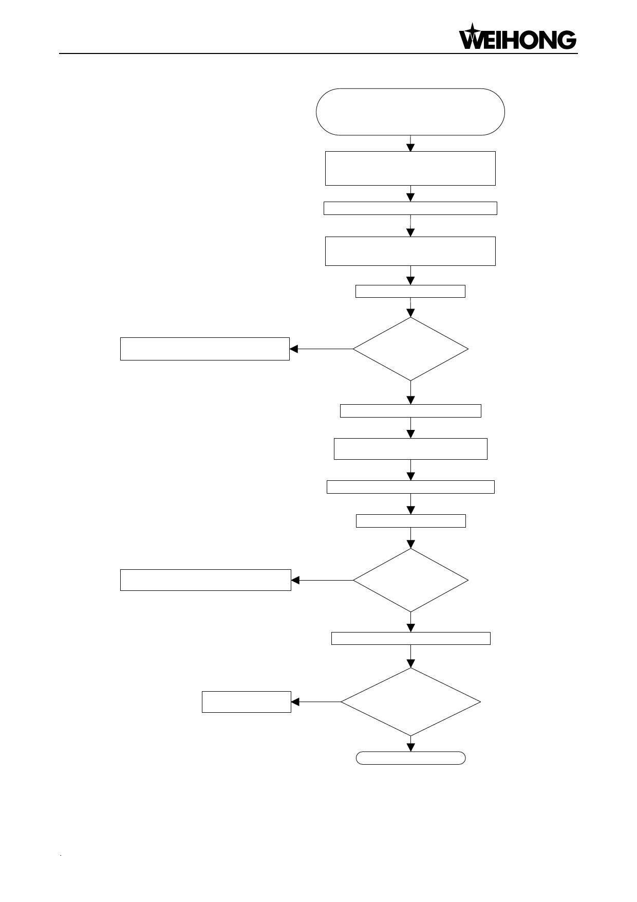
Meet T command and enter subprogram
“changetool”
Detect whether all the axes are homed
Detect whether tool No. is illegal
Spindle uplifts to “Cut Up Pos”,
moves X axis to current tool position and
Y axis to “Pre-TC pos”
Spindle moves to current tool position (Z)
Spindle moves towards tool magazine
until current tool position (Y)
Spindle unclamps tool
Software alarm and end of the program
False
Detect whether
spindle unclamps tool
True
Spindle uplifts to “Cut Up Pos”
Spindle moves to target tool position
(XY)
Spindle moves to target tool position (Z)
Spindle clamps tool
Software alarm and end of the program
False
Detect whether
spindle clamps tool
True
Spindle moves to “Pre-TC pos (Y)”
Tool measurement
after tool change
True
Whether to
execute tool
measurement
after tool change
False
End of tool change
Cylinder ATC and Linear ATC Function「79」

















































































































