
第七章 调整与功能应用
PA6.63*
参数名称 绝对式多圈位置上限
有效模式
PST
设定范围 0~32766
单位 圈
标准出厂设定 0
数据长度 16bit
属性 R/W
485 地址
0x067F
生效方式 断电重启
应用于 PA0.15=2 时多圈旋转模式时,反馈位置会在 0~(PA6.63+1)*编码器分
辨率之间循环运行。如果多圈数据超过此设定值,多圈数据变化为 0。
7.8.2 数据读取
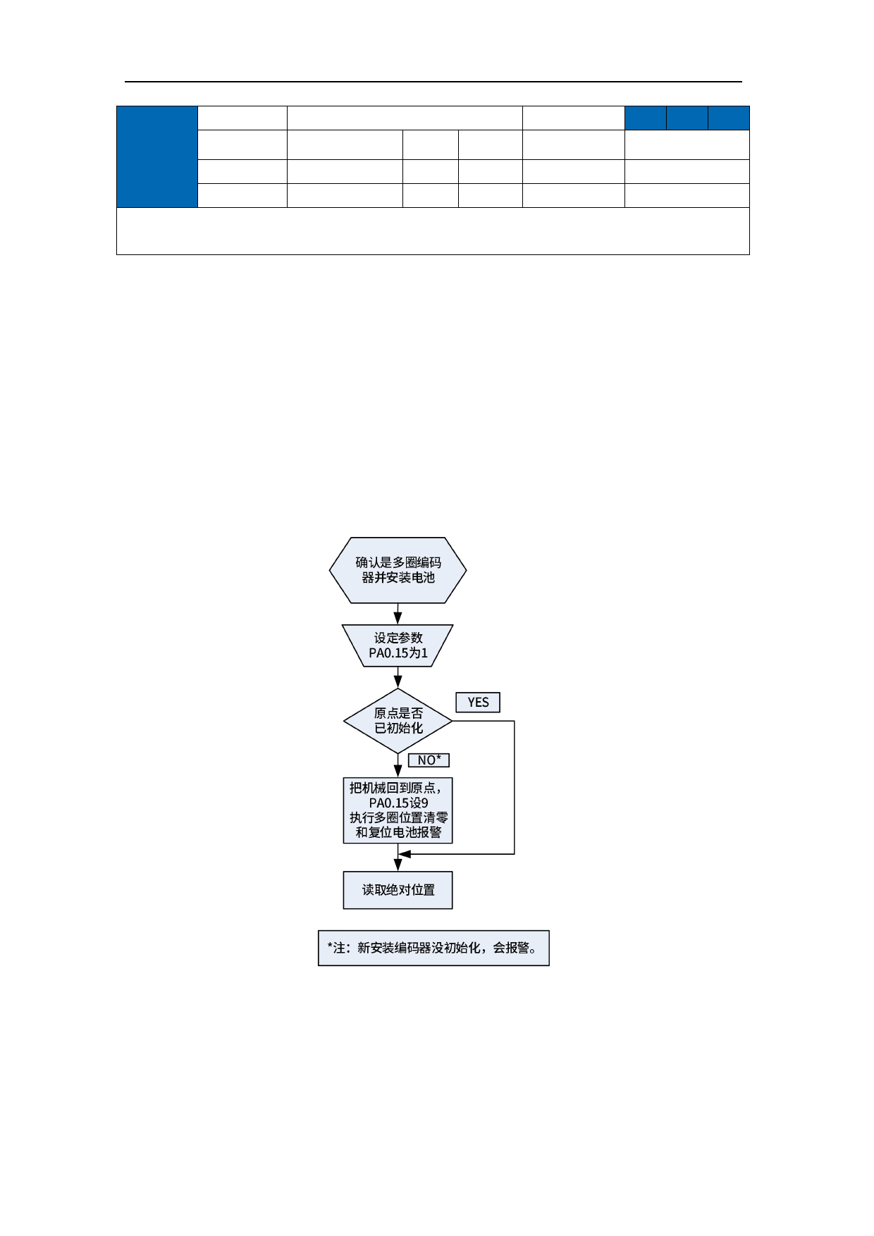
1、 操作流程
(1) 首先选择多圈绝对值电机,安装好电池盒,并确认驱动器版本是否支持;
(2) 然后设置开启绝对值功能 PA0.15=1;如果是初次安装,此时驱动器会有 Er153 警
告,原因是电机新安装电池,多圈位置无效和绝对值电池报警,此时需要对机械
回归原点,并执行多圈位置清零操作(见多圈位置清零);
(3) 绝对值原点设置好后,且无电池故障,报警将被解除;
(4) 最后用户可读取绝对值,即使断电位置也不会丢失。
273


































































































