• Home
  • 3D
    • PrintUP 3D Printer
    • PioCreat 3D Printer
  • Printers
    • FastCOLOUR >>
      • ATools
    • DTF Textile
    • UV-DTF
    • FlatPRINT
    • PrintExp
    • InkRIP
  • Lasers
    • TruCUT CO2 >>
      • TruCUT RDWorks
      • TruCUT 2020+
      • TruCUT Express
      • TruCUT Lite >>
        • 4030 & Vertical Software
        • 4030 & Vertical Documents
        • New 6040 Desktop
    • LabelMark
    • RayCUT
    • MorCUT >>
      • MorCUT-Cyclops
    • LaserMaster
  • Plasmas
    • MetalWise
    • Fabricam
  • Routers
    • EasyRoute
    • PowerRoute
  • Blade Cutters
    • Vinyl Cutters >>
      • V-Series
      • V-Smart
      • V-Auto (& V-Smart+)
      • Vinyl4
    • Flatbed Cutters >>
      • FlatCUT
    • Label Cutters >>
      • V-Auto Label Cutters
    • Software >>
      • VinylCut
  • More
    • FastCUT
    • Heatware
    • Rollman
    • ScreenMaster
    • Other Software
    • Miscellaneous
  • AM.CO.ZA /
  • Buy CNC Software /
  • CNC Software Training /
  • CNC Software Downloads
  • Sales: 072 222 2211
  • Support: 076 666 6655
  • Training: 060 818 1818
  • Jo’burg: 087 802 5368
  • Cape Town: 087 802 7106
An
Project

  • Multimedia
    • Univision Videos
    • #SortIT Videos
    • MakersLab.TV
    • Software Training
    • Welldone Gallery
  • Updates
    • Prevision Blog
    • Cornerstone Trust
    • Email Campaigns
  • Contact Us
    • Sales WhatsApp
      060 600 6000
    • Support WhatsApp
      060 600 7000
    • Johannesburg Headquarters
      011 397 1429
      087 802 5368
    • Cape Town Showroom
      021 555 3250
      087 802 7106
  • Links
    • CNC Machine Repair
    • Vinyl Cutter
    • Heatware

  • You are here:
  • AM.CO.ZABuythisCNC Utilities Homepage
  • GoPrinter-Portable-Printer
  • Component Manuals
  • T-H说明书中文.docx
    T-H说明书中文.docx
  • T-H说明书中文.pdf
    T-H说明书中文.pdf
  • T-H说明书英文.docx
    T-H说明书英文.docx
  • T-H说明书英文.pdf
    T-H说明书英文.pdf
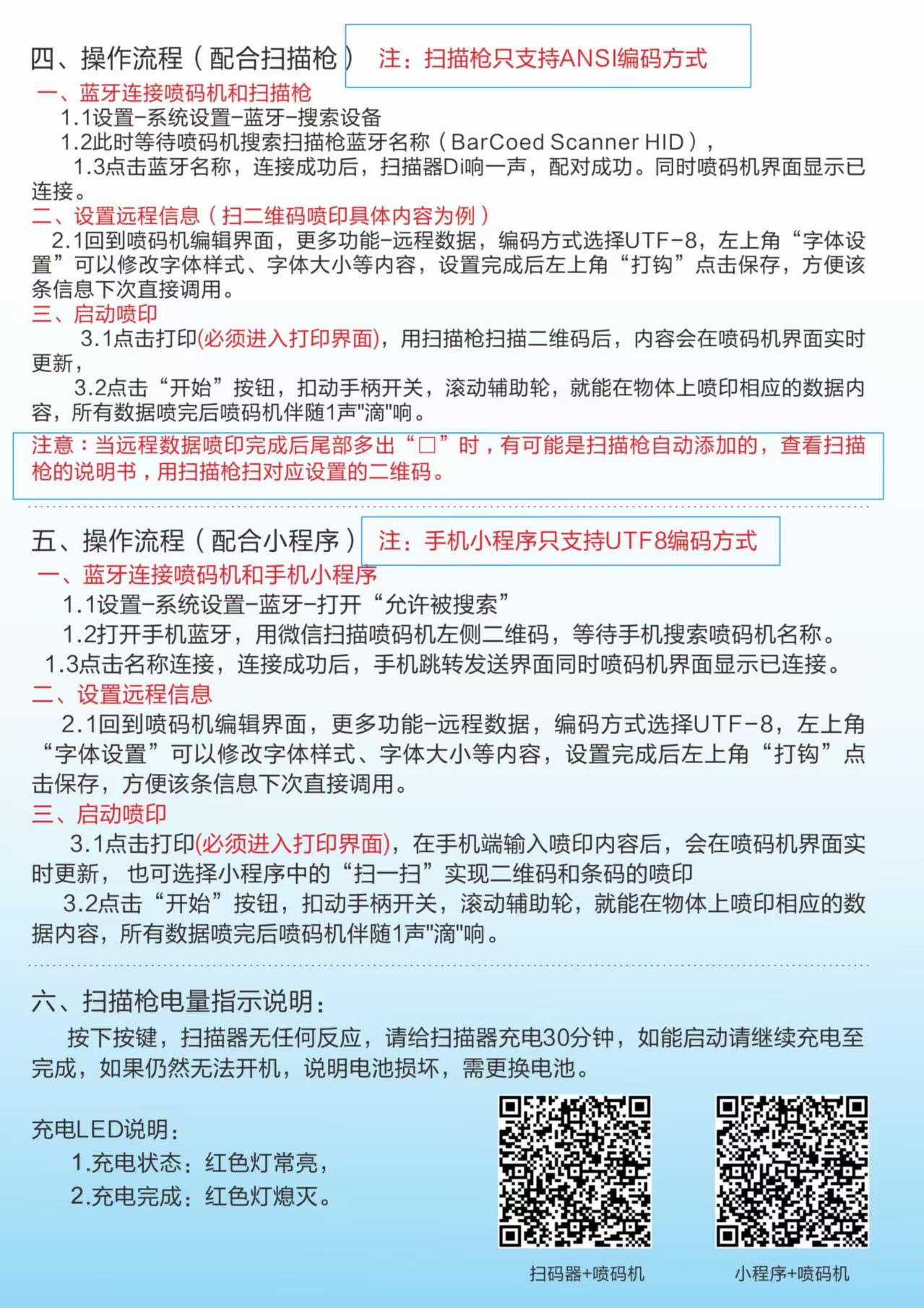
  • 蓝牙.jpg
    蓝牙.jpg

Do you need help?

Call Me Back

About

Information

Knowledge

Connect us

Bates Trust

CNC Utilities website is developed by Ambitious Machinery (Pty) Ltd. Both the domain name cncu.co.za and the CNC logo, are the property of Bates Trust IT003077/2015(G), and them exclusive use are licensed to Ambitious Machinery (Pty) Ltd.

Software available free to download. CNC machines sell by Advanced Machinery (Pty) Ltd and software license sell by Buythis (Pty) Ltd. Software Training Videos

This page is part of CNC Utilities (CNCU.CO.ZA) and automatically generated by Folder's Web - Create Website from Folders at .

Cornerstone Trust

Ambitious Machinery (Pty) Ltd is a subsidiary company of Cornerstone Trust IT003075/2015(G).

All materials contained on this website and all associated websites, including text, graphics, icons, still and moving images, sound recordings, musical compositions, audio-visual works and software, are the property of Ambitious Machinery (Pty) Ltd or its content suppliers or service providers and are protected by South African and international copyright laws. All trademarks, service marks, trade names, trade dress, product names and logos appearing on the site are the property of their respective owners.

AM.CO.ZA


Contact AM.CO.ZABuy AM.CO.ZA ProductsAM.CO.ZA on XAM.CO.ZA on YouTubeAM.CO.ZA on FacebookAM.CO.ZA on WhatsAppAM.CO.ZA on PinterestAM.CO.ZA on TikTokAM.CO.ZA on InstagramAM.CO.ZA on LinkedInAM.CO.ZA on VimeoAM.CO.ZA on hellopeterAM.CO.ZA on Google BusinessBuythis Store Products

Copyright © 2025 Ambitious Machinery (Pty) Ltd (2012/184319/07). All rights reserved.