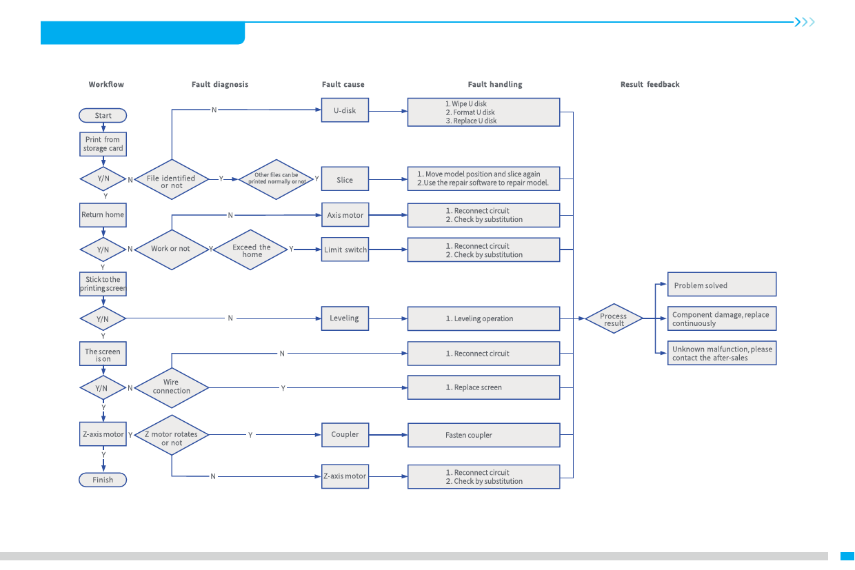
13.Troubleshooting 故障检修
24
    "