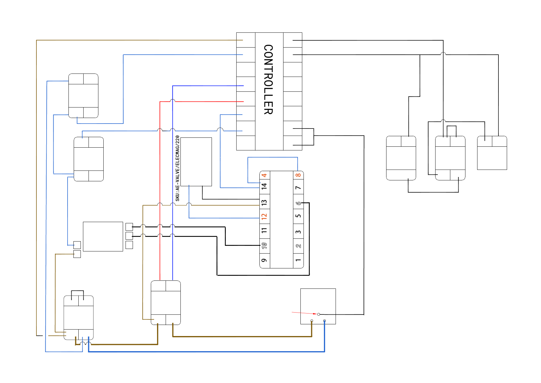
SKU:AE-SWITCH/BUTTON
 
(Red)
Power
Button
 
 
Emergency
Stop
 
SKU:AE-SWITCH/E
from 2024 Model
JDM11

220V NPN 
 Counter 

_7
LN
Circuit
Breaker
SKU:H-CONTROL/6
L
220V
N
-
SSR
+
COM
OUT
NO
NC
Solenoid
Valve
220V
RUF
NO Type Trigger
Signal Input,
Result OUT Dry Singla
Until Countdown Finish
Red +
K
Bule -
 
(Green)
Trigger
Button
 
 
Manuel
/Auto
Switch
Lever
Switch
  SKU:AE-SWITCH/LEVER
Relay
SKU:AE-SWITCH/TRIGGER
+ DC -

SSR SKU:AE-RELAY/40D

AC
SKU:H-PRESS/FLAT/4060D
Temperature
Sensor
Heating
Element
".$0;"
)FBUXBSF
%PVCMF4UBUJPO
)FBU1SFTT
.PEFM
%JBHSBN
    "