
1-4连接(弧压电容一体)
SH-HC31与CC-S3或S3A系统连接
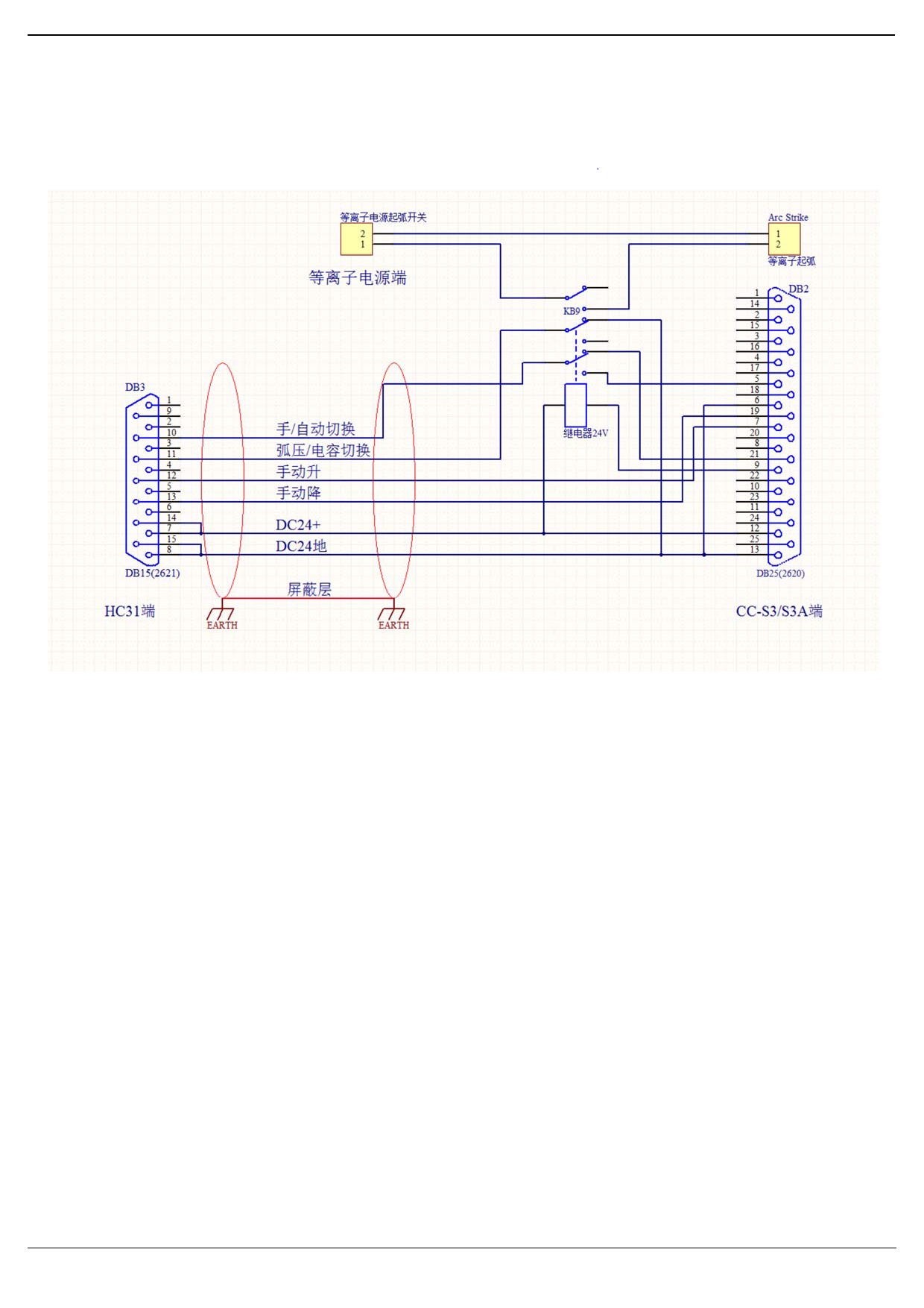
使用弧压电容一体模式需外接继电器
继电器线圈连接系统25芯插头的9号端口,系统切换到等离子工艺时,此端口输出低,
继电器动作,达到以下3个目的:
1、手/自动信号的来源,从火焰工艺的21号端口,切换至等离子工艺的5号端口
2、弧压/电容切换信号,从DC24V地端断开,SH-HC31高度控制器处于弧压模式
3、系统等离子起弧输出电路,处于连通状态
SH-HC31与我公司其它型号系统,连接相对简单。按系统输出定义连接即可
第 12 页








