A
B
C
D
E
F
G
H
L1 L2 L3
T
AC220V
R
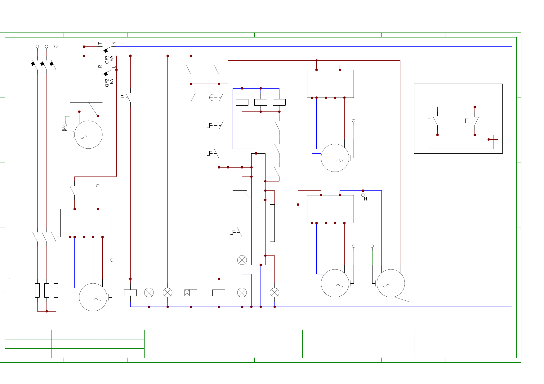
SB1Power on
SB1:电源启动开关(红色)
SB2Emergency stop Swltch
SB2:急停开关
SB3Frequency conversion starting
SB3:变频启动开关(绿色)
1
QF1
63A
RST
总空开
Air switch
SB315号线
200机型三相
220V电路图
L
SB1 10
L
L
KA1
KA2
K:变频器端子
永宏变频器:21DO122COM
11
11 东元变频器:21RA22RB
11
KA1
KT
12
11
19
19
--
--
--
13
+ 22 + 22 + 22
11
AC/L AC/N
滚筒主机电机收放卷
调速器
Speed regulating motor
S1 S2 U1 U2 Z2
1
收纸与收布电机使用定向调速器时
此图可以使用选择开关实现正反转
根据生产单机型配置选择此功能
COM
COM
N
15
2
M
1
120固态散热风扇1
3
SSR
80A
固态继电器
Solid seate relay
4
L
N
KA2
L1
L1
AC/L
AC/N
滚筒电机调速器
Frequency converter
S1 S2 U1 U2 Z2
PE
H1:电源启动
开关指示灯
红色
H2:电源指示
(红色)
H2Power
indicator
KA:电源启动
中间继电器
KT:时间继电器
13
固态继电器线圈
22
PE
SB2
Solid seate relay K
13
21
21
U1 U2 Z2 PE
13
19
KA1
SB3
13
18
M
15
3
15
9
SB4 18
温控器参数:btu
15
温度修正参数
10 12 20 根据测量滚筒的表面温度,与PV
温控器
示的温度,进行比较后修正
Thermostar
6
--
AC/L AC/N
5+
CHB
402
10
SB1
10号线
工作架收放电机
调速器
Speed regulating motor
S1 S2 U1 U2 Z2
15
K
SB4
16
温度探头K
Temperatuer probe
PE
PE
SB5
SB5
CW
CCW
2
CW
CCW
Speed regulating motor COM
收放卷电机调速器
3
16
11 ALM
H4
8
SB4:加温开关
4
N
绿色
U1 U2 Z2 PE PE N
11
N
SB4Heating
发热管
Heating tube
U1 U2 Z2 PE
10 H1 10
L
12
15
15
M
KA1
H2
KT
KA2
H3
3
滚筒电机
Drum motor
N
N
N
N
N
N
ALM
M
M
3
1
H5
N H3:变频启动开关指示灯
H5:超温报警蜂鸣器
H4:加温开关指示灯 绿色 H5Over temperature alarm
两侧箱体散热风扇
数量根据机型配置
5
Dibujado
Comprobado
A
Fecha
Nombre
B
Firmas
C
Entidad
200机三相220V电路图
Tulo
D
E
F
Fecha:
Archivo:
G
5
N:1 de 1
H
    "