
A
B
C
D
E
F
G
H
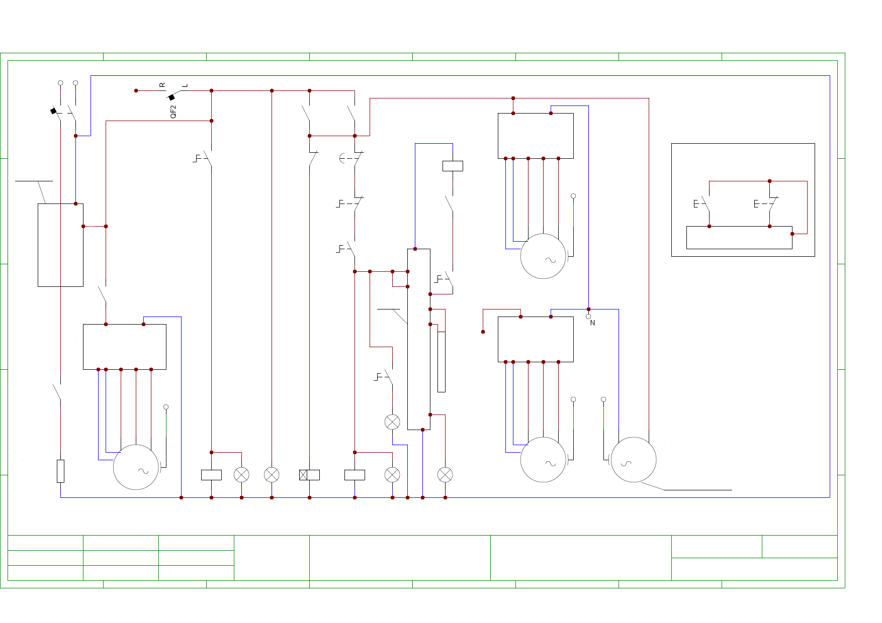
AC220V L N
R
SB1:Power on
SB1:电源启动(红色)
SB2:Emergency stop Swltch
SB2:急停开关
SB3:Frequency conversion
SB3:变频启动开关(绿色)
1
QF1
63A
总空开
RN
Air switch
电流电压表
Current voltage
meter
SB1
L
10
200机单相220v电路图
L
L
KA1
KA2
11
11
11
11
KA1
KT
12
13
13
Solid seate relay
固态继电器线圈
SSR
-- 19
+ 21
21
11
AC/L
AC/N
收底纸电机调速器
Speed regulating motor
S1 S2 U1 U2 Z2
PE
1
收纸与收布电机使用定向调速器时
此图可以使用选择开关实现正反转
根据生产单机型配置选择此功能
COM
COM
N
SB2
KA1
SB5
SB5
2
13
18
CW
CCW
2
L
U1 U2 Z2 PE
CW
CCW
13
SB3
13
M
Speed regulating motor COM
收纸和收布电机调速器
L
KA2
15
3
15
9
SB4 18
温控器参数:btu
15
温度修正参数
10 12 20 根据测量滚筒的表面温度,与PV显
温控器
示的温度,进行比较后修正
L1
Thermostar
6
--
3
L1
H1:电源启动
AC/L AC/N
3
AC/L
AC/N
开关指示灯
5+
红色
10
收花纸,收布电机
滚筒电机调速器
CHB
接SB1的
调速器
Frequency converter
402
10号线
Speed regulating motor
H2:电源指示
S1 S2 U1 U2 Z2
S1 S2 U1 U2 Z2
灯(红色)
15
K
R
H2:Power
indicator
SB4
SSR
80A L2
PE
KA1:电源启动
16
温度探头K型
Temperatuer probe
PE
PE
固态继电器
中间继电器
16
11 ALM
Solid seate
4
变频启动
继电器KA2
H4
8
SB4:加温开关
4
KT:时间继电器
Frequency
N
绿色
U1 U2 Z2 PE PE N
11
U1 U2 Z2 PE
conversion
N
SB4:Heating
L2
M
发热管
Heating tube
3
滚筒电机
N Drum motor
Relay KA2
10 H1 10
L
12
15
15
KA1
H2
KT
KA2
H3
N
N
N
N
N
N
ALM
M
M
3
1
H5
N H3:变频启动开关指示灯
H5:超温报警蜂鸣器
H4:加温开关指示灯 绿色 H5:Over temperature alarm
两侧箱体散热风扇
数量根据机型配置
5
Dibujado
Comprobado
A
Fecha
Nombre
尹
B
Firmas
C
Entidad
200机单相220v电路图
T韙ulo
200机单相220v电路图
D
E
F
Fecha:
Archivo:
G
5
N鷑:1 de 1
H
